電弧,俗稱“打火”,在我們日程生產中普遍存在。電弧本身無好好壞之分,人類經常利用電弧來從事相關的生產作業,典型的就是電焊,利用的就是電弧原理。但如果因為產生電弧,引發了火災,這類電弧,通常稱之為故障電弧。故障電弧的產生原理是它的產生通常由于電氣線路或設備中絕緣老化破損、電氣連接松動、空氣潮濕、電壓電流急劇升高等原因引起空氣擊穿所導致的氣體游離放電現象有關。
故障電弧產生時,伴隨著高能量,高溫度,最高溫度可達4000度,極易引發周圍火災。
美國1999年出臺了UL1699標準,全國推廣應用故障電弧斷路器產品,即AFCI。2003,美國消防局統計,自從普及AFCI以來,有效控制了75%-80%的電氣火災。可見,故障電弧斷路器對解決電氣火災至關重要。
凌石信息自2018年成立以來,與國內的主流低壓電器企業合作,推出了故障電弧斷路器模組LS-AFDD-D51,2023年針對出口英國的單P的AFDD,推出了體積更小的LS-AFDD-S11模組。

LS-AFDD-D51 模組封裝圖
|
引腳編號 |
引腳名稱 |
功能說明 |
備注 |
|
1 |
VCC |
模組3.3V供電 |
供電源電壓范圍3.0v-3.6v |
|
2 |
TMS |
SWD 數據 |
|
|
3 |
TCK |
SWD 時鐘 |
|
|
4 |
GND |
模組接地 |
|
|
5 |
Main-KEY |
主按鍵 |
用于報警輸出測試,電流校準 |
|
6 |
Arcfault |
故障電弧輸出信號 |
輸出最大驅動電流12mA |
|
7 |
Main-LED |
主工作狀態指示燈 |
電弧狀態指示燈 |
|
8 |
Assist-LED |
輔助工作狀態指示燈 |
可作為漏電指示燈 |
|
9 |
Assist-KEY |
輔助按鍵 |
用于模組功能檢測,MCU復位及現場自學習 |
|
10 |
LeaK/STB |
漏電輸入/備用引腳 |
漏電輸入或者作為普通GPIO口 |
|
11 |
RX |
串口通訊引腳RX |
|
|
12 |
TX |
串口通訊引腳TX |
|
|
13 |
LCT2 |
低頻互感器引腳2 |
|
|
14 |
LCT1 |
低頻互感器引腳1 |
|
|
15 |
HCT2 |
高頻互感器引腳2 |
|
|
16 |
HCT1 |
高頻互感器引腳1 |
|

|
引腳編號 |
引腳名稱 |
功能說明 |
備注 |
|
1 |
VCC |
模組3.3V供電 |
供電源電壓范圍3.0v-3.6v |
|
2 |
GND |
模組接地 |
|
|
3 |
Arcfault |
故障電弧輸出信號 |
輸出最大驅動電流12mA |
|
4 |
Leak/STB |
漏電輸入信號 |
無漏電可做IO口 |
|
5 |
A-LED |
輔助工作指示燈 |
|
|
6 |
M-LED |
主工作狀態指示燈 |
|
|
7 |
M-KEY |
主按鍵 |
用于功能測試 |
|
8 |
A-KEY |
輔助按鍵 |
|
|
9 |
LCT2 |
低頻互感器引腳2 |
|
|
10 |
LCT1 |
低頻互感器引腳1 |
|
|
11 |
HCT2 |
高頻互感器引腳2 |
|
|
12 |
HCT1 |
高頻互感器引腳1 |
|
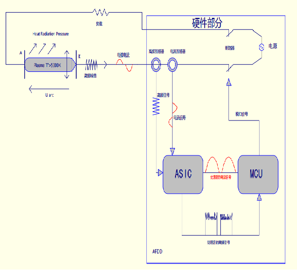
故障電弧探測技術AFDD/AFD的原理是高頻互感器 HS 和低頻互感器 LS 對負載線路中的信號進行采樣。將采樣信號進行特殊處理得到特征模擬信號, 通過 MCU 的 AD 處理單元, 特征模擬信號轉化為特征數字信號。 此數字信號經由 MCU 和電弧檢測模組間的復雜算法, 來判斷負載電路中是否有故障電弧發生。 當發生故障電弧時,ARC引腳 輸出3.3V高電平信號,通過此電平驅動可控硅跳閘。
